剖析“十四五”規劃的6大產業機會:首次提出產業鏈供應鏈,聚焦綠色能源主線
投資要點
總量目標淡化數量指標,全面聚焦高質量發展
——不同于“十三五”規劃提出的對于GDP增長的具體指標,“十四五”規劃提出,2020-2025年GDP“保持在合理區間、各年度視情提出”。“十四五”將從創新、產業現代化、數字建設、綠色可持續等角度演繹新發展格局,促進先進制造業和現代服務業深度融合。
——“十四五”規劃提出穩健貨幣政策、全面實行注冊制、完善財稅金融體制。強調要發揮財政在國家治理中的基礎和重要支柱作用,完善和鞏固減稅降費;深化金融供給側結構性改革,注冊制由“創造條件實行”改為“全面實行”。
科技:“十四五”科技攻堅項目較十三五大面積提升,大創新是長期主線。
十四五規劃將創新驅動發展提升到全新的歷史高度,將科技自立自強發展上升到國家發展的戰略支撐地位,“大創新”板塊是趨勢性機會。十四五著眼基礎核心領域,制定科學項目及工程戰略規劃。在十三五規劃基礎上,十四五對國家重大科技項目調整戰略規劃,聚焦人工智能、量子信息、集成電路、生命健康、腦科學、生物育種、空天科技、深地深海等前沿領域;集中優勢資源攻關新發突發傳染病和生物安全風險防控、醫藥和醫療設備、關鍵元器件零部件和基礎材料、油氣勘探開發等領域關鍵核心技術。
制造:首次提出產業鏈供應鏈。
相較于十三五,十四五將發展現代產業體系章節從第五篇提升到了第三篇,把鞏固壯大實體經濟根基、打造“制造強國”放到了更重要的地位。首次就產業鏈供應鏈優化進行了單獨討論,強調引導產業鏈關鍵環節留在國內,補短板鍛長板,產業鏈供應鏈自主可控、安全高效。行業方面,鞏固提升高鐵、電力裝備、新能源、船舶等領域全產業鏈競爭力,從符合未來產業變革方向的整機產品入手打造戰略性全局性產業鏈。區域產業鏈布局方面,強化中西部和東北地區承接產業轉移能力建設。企業方面,培育一批具有生態主導力和核心競爭力的龍頭企業。推動中小企業提升專業化優勢,培育專精特新“小巨人”企業和制造業單項冠軍企業。
能源:聚焦綠色能源主線,改變傳統能源結構。
十四五提出推進能源革命,建設清潔低碳、安全高效的能源體系,提高能源供給保障能力。碳排放方面,十四五進行了更加嚴格和明確的規劃,提出制定2030年前碳排放達峰行動方案,完善能源消費總量和強度雙控制度,努力爭取2060年前實現碳中和。相較于十三五規劃重點在資源節約保護、發展綠色環保產業等,十四五規劃在此基礎上進一步提出加快發展方式綠色轉型的整體框架。
消費:首次單獨成篇,注重數字消費、服務型消費。
——“十四五”綱要對促進內需的重視程度較“十三五”大幅提高,并提出開展中國品牌創建活動,發展跨境電商、海外倉等新的貿易形式。“十四五”規劃和2035遠景目標綱要(以下簡稱“十四五”綱要)對促進內需的重視程度較“十三五”大幅提高,首次對內需單獨成篇,不同于以往將消費、內需融入多個章節的做法。提出“供需更高水平動態平衡”、“加快培育完整內需體系”、“全面促進消費”等主要綱領,并在多個消費場景提出具體措施,對需求與供給的關系、國內大循環和國內國際雙循環的政策體系、如何培育完整內需體系等進行了詳細論述。并為全面促進消費提出了具體的場景,并在傳統場景之外增添了互聯網線上、海外倉等新型消費領域。
醫療:創新藥、高端醫療設備、醫療服務全面開花。
“十四五”階段,醫療領域將由“十三五”的基礎保障向高端的研發和醫療服務的提升升級,對醫療領域的多個子版塊均有涉及,而“十三五”局限于創新藥,醫療器械也僅在食品醫藥安全板塊有所提及。政策層面+業績層面,均看好醫療器械和醫療服務等高端醫療領域投資機遇。
農業:全面提質,首提增強農業生產能力。
“十四五”期間農業生產水平由“十三五”的保障轉為提質,新增對多個農業生產領域的描述,如農業機械研發、種質資源保護、動物防疫和病蟲害防治等。“十四五”對農業表述的重點在生產的綜合性、科技力和智能化,這意味著農業在社會生產中不只是基礎的糧食保障,也可以成為國家綜合性的科技產業。具有國際科技競爭實力、生產體系完善的農業企業可能是未來農業領域的投資主線。
風險提示:宏觀經濟增長不及預期,流動性收緊超預期,金融監管超預期。
目錄

原文
1. 總量目標淡化數量指標,全面聚焦高質量發展
1.1經濟增長:淡化量化指標,集中精力聚焦高質量發展
不同于過去對于GDP增長的具體指標,“十四五”規劃提出,2020-2025年GDP“保持在合理區間、各年度視情提出”。淡化量化指標在評價經濟發展中的重要性,而更加強調發展質量。


2035年遠景目標:到2035年,人均國內生產總值達到中等發達國家水平,未來十五年年均名義GDP增速需要4.7%左右。

1.2人口和城鎮化:提升城鎮化發展質量,積極應對人口老齡化
人口流動和戶籍改革方面:1)取消300萬以下人口城市戶籍限制;放寬300-500萬人口城市落戶要求。2)將財政轉移支付、教育、醫療和保障性住房等資源與城市流入轉移人口掛鉤。3)健全農村土地、宅基地市場流通機制。
城鎮化方面:1)將成渝、長江中游城市群與京、長、珠并列,形成三個層次的城市群建設規劃,提出建立現代化都市圈;強調縣城是城鎮化建設的重要載體。2)全面提升城市品質,實施城市更新行動,建設宜居、創新、智慧、綠色、人文、韌性城市。3)堅持“房住不炒”,加快建立多主體供給、多渠道保障、租購并舉的住房制度。
老齡化方面:1)規劃沒有提出具體人口增長目標,要求增強生育政策包容性。2)以“一老一小”為重點完善人口服務體系,支持家庭承擔養老功能,構建居家社區機構相協調、醫養康養相結合的養老服務體系。
2035年遠景目標:基本實現城鎮化。基本公共服務實現均等化,城鄉區域發展差距和居民生活水平差距顯著縮小。
1.3財政政策:加快建立現代財政制度,完善現代稅收制度
“十四五”規劃強調要更好發揮財政在國家治理中的基礎和重要支柱作用,保持合理的財政支出力度和赤字率水平,完善減稅降費政策,鞏固減稅降費成果。
財政方面:1)深化預算管理制度改革,強化預算的審查監督,推進財政支出標準化,強化預算約束和績效管理。增強國家重大戰略任務財力保障。2)理清央地財政關系,適當加強中央在知識產權保護、養老保險、跨區域環保等方面事權,減少并規范中央和地方共同事權;健全省以下財政體制,增強基層公共服務保障能力。
稅收方面:1)優化稅制結構,適當提高直接稅比重;2)完善個人所得稅制度,推進擴大綜合征收范圍,優化稅率結構;3)調整優化消費稅征收范圍和稅率,推進征收環節后移并穩步下劃地方;4)推進房地產稅立法。完善財政轉移支付與農業轉移人口市民化掛鉤相關政策。
1.4貨幣政策:保持穩健貨幣政策,深化金融供給側結構性改革
“十四五”規劃和2021年政府工作報告同時強調了金融服務實體經濟,金融要與實體經濟發展相協調的總體方針。工作報告中指出“穩健的貨幣政策要靈活精準、合理適度”,“十四五”規劃同樣保持了貨幣政策的中性表述,同時提出深化金融改革的若干計劃。
利率和貨幣供給方面,繼續推進利率市場化的形成和傳導機制,強調發揮貸款市場報價利率基準作用。保持貨幣供應量和社會融資規模增速同名義經濟增速基本匹配。同時引導金融機構加大對重點領域和薄弱環節支持力度。
人民幣國際化方面,從“穩步”推進到“穩慎”推進,加快推進制度型開放。
資本市場方面,大力發展機構投資者,提高股權融資比重;提高上市公司質量,全面實施注冊制,建立退市常態化機制;深化新三板改革;發行長期國債和基礎設施債券。
金融科技方面,穩妥推進數字貨幣的研發,加快金融機構數字化轉型。
金融安全方面,健全金融風險管控體系,加強對重要金融機構和互聯網金融的監管力度;強化金融創新風險評估,探索建立創新產品糾偏和暫停機制。
1.5改革和開放:全面深化改革,實行高水平對外開放
2021年政府工作報告中經濟目標設定平穩(詳見3月5日《朝著2035奮力前進 ——解讀2021年政府工作報告》),是為了更加集中精力聚焦發展質量,全面深化改革和開放將會是“十四五”時期的重頭戲。
改革方面,1)健全資產監管體制,激發各類市場主體活力;2)建設高標準市場體系,完善產權制度、要素市場化配置改革、競爭政策、社會信用體系的建設;3)加快建立現代財政、稅收制度,深化金融供給側結構性改革;4)提升政府經濟治理能力。
開放方面,1)實施國際科技合作戰略,加大科技對外開放力度;2)擴大服務業對內對外開放,進一步放寬市場準入;3)建立健全國家公共數據資源體系,促進數據共享;4)建設經濟對外開放平臺,推進海南自貿港、“一帶一路”核心區建設。
2035年遠景目標:中國將基本實現社會主義現代化,形成對外開放新格局,參與國際經濟合作和競爭新優勢明顯增強。
2. 科技:“十四五”科技攻堅項目較十三五大面積提升
十四五規劃將創新驅動發展提升到全新的歷史高度,將科技自立自強發展上升到國家發展的戰略支撐地位。在十三五提出的“把發展基點放在創新上”的基礎上,十四五進一步提高創新的核心地位和戰略意義,提出要堅持創新在我國現代化建設全局中的核心地位,把科技自立自強作為國家發展的戰略支撐。
從萬眾創新,到重視基礎研究。相較十三五提出的“萬眾創新”,十四五將重點落實到了基礎研究上。國家層面,十四五提出要強化應用研究帶動,鼓勵自由探索,制定實施基礎研究十年行動方案,重點布局一批基礎學科研究中心。企業層面,十四五明確了對企業投入基礎研究實行稅收優惠的政策方向,并對企業基礎研究投入占比提出了明確要求,要把基礎研究經費投入占研發經費投入比重提高到8%以上(目前只有6%,而發達國家通常是15%到25%)。
十四五首次提出加強企業技術創新能力。十四五首次對企業創新進行了單獨的討論,并強調要形成以企業為主體、市場為導向、產學研用深度融合的技術創新體系。企業投入方面,規劃指出要激勵企業加大研發投入,并提出了如研發費用加計扣除、稅收優惠等一系列政策支持方向;產學研用方面,規劃強調要支持產業共性基礎技術研發,集中力量整合提升一批關鍵共性技術平臺,支持行業龍頭企業聯合高等院校、科研院所和行業上下游企業共建國家產業創新中心,承擔國家重大科技項目;創新服務方面,規劃提出要完善企業創新服務體系,發揮大企業引領作用、支持創新型中小微企業成長為創新重要發源地。

十四五著眼基礎核心領域,制定科學項目及工程戰略規劃。在十三五規劃基礎上,十四五對國家重大科技項目調整戰略規劃,聚焦人工智能、量子信息、集成電路、生命健康、腦科學、生物育種、空天科技、深地深海等前沿領域;集中優勢資源攻關新發突發傳染病和生物安全風險防控、醫藥和醫療設備、關鍵元器件零部件和基礎材料、油氣勘探開發等領域關鍵核心技術。

十四五全新定調“數字經濟”:適應數字技術全面融入社會交往和日常生活新趨勢,促進公共服務和社會運行方式創新,構筑全民暢享的數字生活。相較于十三五強調的信息產業變革,十四五已全新升級“數字經濟”;十三五著眼于對信息基礎設施的建設和升級以及對互聯網和大數據的基礎應用,十四五強調要以數字化轉型整體驅動生產方式、生活方式和治理方式變革。

關注數字經濟下,數字產業化與產業數字化兩大領域。數字產業化為數字經濟發展提供技術、產品、服務和解決方案,包括但不限于5G、集成電路、人工智能、大數據、云計算、區塊鏈等領域。產業數字化指數字技術在傳統產業中的應用,包括但不限于車聯網、在線辦公、在線醫療、數字政務、在線教育、線上娛樂等領域。

頂層設計+高質量發展需求驅動+降低融資難度,科技成長進入長周期向上通道,“大創新”板塊是趨勢性機會。政策端:頂層設計不斷發力,“十四五”規劃建議繼續強調“堅持創新驅動發展,全面塑造發展新優勢”。需求端:社會主要矛盾已經轉化為人民日益增長的美好生活需要和不平衡不充分的發展之間的矛盾,高質量發展需求驅動科技創新正在成為中國經濟轉型的引擎。資金端:經濟增速換擋疊加轉型需求,流動性環境有望長期寬松。科創板、創業板、新三板制度建設持續推進,源源不斷的資本市場改革持續降低創新成長企業的融資門檻及融資成本。
數字經濟作為新的要素,其與居民消費相互結合,有望成為中國中長期經濟增長的動力源(行情600405,診股)。數字經濟不僅可以帶動新型基礎建設,更重要的是改變人們的生活方式、催生實體經濟新業態,如在線教育、線上辦公、互聯網醫療、智能制造、萬物互聯等,具備廣闊的未來前景。回顧4G時代移動互聯網發展的十年,社交、視頻、網購、移動支付、手機游戲等業態發展如火如荼,十年間實現數十倍增長,甚至還衍生出了短視頻、直播帶貨、外賣快遞、氪金充值、游戲直播等“新經濟”業態。在從移動互聯網到產業互聯網的發展轉變過程中,產業數字化加速釋放經濟增長潛力,數字產業化催生經濟增長新動能。在我國經濟高質量發展需求驅動下,各產業開始積極向更加合理、高效、可持續的發展模式轉變,數字技術成為這個過程中的重要推動力,為產業的數字轉型創造了必要條件。伴隨新一代信息技術蓬勃發展,以5G、大數據、人工智能為代表的數字產業逐漸成為我國產業結構中的重要組成部分。

3. 高端制造:首次提出產業鏈供應鏈
鞏固壯大實體經濟根基,深入實施制造強國戰略。相較于十三五規劃,十四五規劃將發展現代產業體系章節從第五篇提升到了第三篇,把鞏固壯大實體經濟根基、打造“制造強國”放到了更重要的地位。十三五規劃中花筆墨強調了產業結構的調整,推進供給側結構性改革,改造提升傳統產業,培育壯大新興產業。十四五規劃則更加強調產業升級,加快推進制造強國、質量強國建設,堅持自主可控、安全高效,推進產業基礎高級化、產業鏈現代化,保持制造業比重基本穩定,增強制造業競爭優勢,推動制造業高質量發展。
值得一提的是,十四五規劃首次就產業鏈供應鏈優化進行了單獨討論,強調引導產業鏈關鍵環節留在國內,補短板鍛長板,產業鏈供應鏈自主可控、安全高效。規劃指出產業鏈供應鏈應當堅持經濟性與安全性相結合,補齊短板、鍛造長板,加強國際產業安全合作,推動產業鏈供應鏈多元化。行業方面,鞏固提升高鐵、電力裝備、新能源、船舶等領域全產業鏈競爭力,從符合未來產業變革方向的整機產品入手打造戰略性全局性產業鏈。區域產業鏈布局方面,強化中西部和東北地區承接產業轉移能力建設。企業方面,培育一批具有生態主導力和核心競爭力的龍頭企業。推動中小企業提升專業化優勢,培育專精特新“小巨人”企業和制造業單項冠軍企業。

制造業優化升級,繼續深入智能、綠色制造。相較于十三五規劃,十四五規劃著重強調了深入智能制造和綠色制造工程,就具體行業發展進行布局。十四五規劃提出培育先進制造業集群,推動集成電路、航空航天、船舶與海洋工程裝備、機器人(行情300024,診股)、先進軌道交通裝備、先進電力裝備、工程機械、高端數控機床、醫藥及醫療設備等產業創新發展。同時改造提升傳統產業,推動石化、鋼鐵、有色、建材等原材料產業布局優化和結構調整,擴大輕工、紡織等優質產品供給,加快化工、造紙等重點行業企業改造升級,完善綠色制造體系。
布局戰略性產業,搶占未來發展先機。十四五規劃進一步提高了戰略性新興產業增加值占GDP比重超,從十三五規劃的15%上升至17%。相較十三五規劃聚焦的信息技術、高端裝備與材料、新能源領域,十四五規劃新添了航空航天、海洋裝備等戰略性新興產業。具體舉措方面,十四五規劃提出深入推進國家戰略性新興產業集群發展工程,鼓勵技術創新和企業兼并重組,發揮產業投資基金引導作用,加大融資擔保和風險補償力度。前瞻謀劃未來產業方面,十四五規劃新增了類腦智能、量子信息、基因技術、未來網絡、深海空天開發、氫能與儲能等前沿科技和產業變革領域,希望通過組織實施未來產業孵化與加速計劃,謀劃布局一批未來產業。

加快新型數字化基礎設施建設。在十四五規劃中,基礎設施體系建設在原有交通、能源、水資源的基礎上新添了新型基礎設施建設,單獨成節。規劃指出強化數字轉型、智能升級、融合創新支撐,布局建設信息基礎設施、融合基礎設施、創新基礎設施等新型基礎設施。具體技術層面,十四五規劃提出加快5G網絡規模化部署,使用戶普及率提高到56%,推廣升級千兆光纖網絡,并前瞻布局6G網絡技術儲備。加快構建全國一體化大數據中心體系,強化算力統籌智能調度,建設若干國家樞紐節點和大數據中心集群。積極穩妥發展工業互聯網和車聯網。打造全球覆蓋、高效運行的通信、導航、遙感空間基礎設施體系,建設商業航天發射場。加快交通、能源、市政等傳統基礎設施數字化改造,加強泛在感知、終端聯網、智能調度體系建設。

中長期來看,產業升級、制造強國、關鍵環節自主可控,是我國制造業未來發展的必然趨勢。2016年后,伴隨著供給側改革“三去一降一補”的持續推進,中國各行業治理完善、成本控制占優、內生增長動力強、符合高質量發展要求的龍頭公司持續受益,體現為贏家通吃、強者恒強,各行業核心資產的盈利能力持續改善、顯著強于行業總體水平。世界第二大經濟、消費率持續提升,孕育創新成長機遇。從中國制造到中國智造,要素優勢從“人口紅利”到“工程師紅利”,科技賦能的制造業龍頭有望成為像“華為”一樣的全球領先者。伴隨著一批國內制造業龍頭不但牢牢占據國內市場優勢地位,而且關鍵技術日趨成熟,產品競爭力和海外市場份額不斷提升,正處于加速滲透全球市場階段。疊加國家層面對新型基礎設施、自主可控、戰略性新興產業支持力度進一步加大,高端制造和新型基建未來將大有可為。
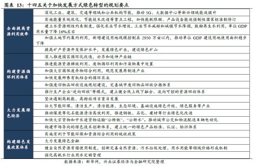
4. 能源:聚焦綠色能源主線,改變傳統能源結構
推進能源革命,構建現代化能源體系。十四五規劃提出推進能源革命,建設清潔低碳、安全高效的能源體系,提高能源供給保障能力。在十三五規劃的基礎上,十四五規劃進一步提出加快發展非化石能源,非化石能源占能源消費總量比重提高到20%左右,大力提升風電、光伏發電規模。此外在能源運輸和儲存方面,十四五規劃著重強調了特高壓輸電、新能源儲能等方面。

碳排放方面,十四五進行了更加嚴格和明確的規劃。十三五規劃提出要有效控制電力、鋼鐵、建材、化工等重點行業碳排放,推進工業、能源、建筑、交通等重點領域低碳發展,支持優化開發區域率先實現碳排放達到峰值。十四五規劃則首次提出制定2030年前碳排放達峰行動方案,完善能源消費總量和強度雙控制度,重點控制化石能源消費,實施以碳強度控制為主、碳排放總量控制為輔的制度,支持有條件的地方和重點行業、重點企業率先達到碳排放峰值,推動能源清潔低碳安全高效利用,深入推進工業、建筑、交通等領域低碳轉型,努力爭取2060年前實現碳中和。除此之外,相較于十三五規劃在重點領域實行配額管理制度,十四五規劃要求全面實行排污許可制,實現所有固定污染源排污許可證核發,推動工業污染源限期達標排放,推進排污權、用能權、用水權、碳排放權市場化交易。
提出整體框架,加快實施低碳綠色經濟轉型。相較于十三五規劃重點在資源節約保護、發展綠色環保產業等,十四五規劃在此基礎上進一步提出加快發展方式綠色轉型的整體框架,從全面提高資源利用效率、構建資源循環利用體系、大力發展綠色經濟、構建綠色發展政策體系入手,推進經濟高質量發展和生態環境高水平保護。

能源革命帶動經濟轉型,新舊產業共振,誕生三條投資主線。
對于新興產業而言,碳中和將產業引入飛速增長的快車道。以清潔能源為主導的能源供給格局,不僅直接推動風光發電產業鏈的發展,也將為儲能、特高壓等中間環節創造巨大的市場空間,而且將影響下游能源消費,加速新能源利用技術效率,造就一批使用新能源的優質企業,如有色金屬行業的新能源金屬,化工行業的新能源材料,機械行業的光伏和鋰電設備,電力設備行業的電化學儲能與特高壓運輸,以及新能源汽車產業鏈等,都將迎來廣闊的增長空間。
對于傳統產業而言,碳中和或將成為“供給側改革2.0”。作為新一輪能源革命的起點,碳中和在為環保行業帶來機會的同時,也在一個更長的維度、以嚴格的環保標準逼迫高耗能行業中的中小企業出清,利好中上游周期制造板塊相關行業的龍頭公司。如鋼鐵、煤化工等高碳含量行業將迎來成本線的系統性抬升,成本曲線進一步陡峭,擁有領先能耗水平的龍頭企業成本優勢將進一步彰顯。
另一方面,能夠直接或間接起到節能減排作用的方向,也將迎來“彎道超車”式的發展機遇。電解鋁火電弱化成為趨勢,自備電廠優勢削弱,水電鋁、再生鋁等“綠色鋁”迎來契機。由于保溫材料與水泥砂漿的消耗降低,裝配式住宅的單位平方米碳排放比傳統住宅低近30公斤,大力推進裝配式建筑是減少建筑碳排放的最優路徑之一。除此之外化工行業的聚氨酯、交通運輸行業的多式聯運等,均可能由于減碳優勢而收獲更大的市場空間。

5. 消費:首次單獨成篇,注重數字消費、服務型消費
5.1消費重視程度大幅提升,配套措施落地,新型消費場景提出
“十四五”規劃和2035遠景目標綱要(以下簡稱“十四五”綱要)對促進內需的重視程度較“十三五”大幅提高,提出“供需更高水平動態平衡”、“加快培育完整內需體系”、“全面促進消費”等主要綱領,并在多個消費場景提出具體措施。


首先,“十四五”綱要對內需單獨成篇,重視程度較以往明顯上升。不同于以往將消費、內需融入多個章節的做法,“十四五”綱要在第四篇《形成強大國內市場構建新發展格局》中對需求與供給的關系、國內大循環和國內國際雙循環的政策體系、如何培育完整內需體系等進行了詳細論述。
其次,“十四五”綱要對如何促進內需有具體的配套措施,從多個角度論證了如何讓需求轉為真實的消費。需求落地成為消費的難點一是收入水平、二是消費市場,涉及居民和生產者兩個維度,難度較供給側改革明顯增加。居民角度,“十四五”綱要對住房、收入分配在第四篇也有具體的論述,總結而言就是要通過構建更加完善的收入分配、社會保障制度,減少居民消費的阻礙。生產者角度,主要在提高市場化程度層面,提出打通要素流通市場、消費品市場提質擴容等。
最后,“十四五”為全面促進消費提出了具體的場景,并在傳統場景之外增添了互聯網線上、海外倉等新型消費領域。1)發展信息、數字消費,鼓勵新模型新業態;2)發展服務消費,加快線上線下(行情300959,診股)融合;3)完善城鄉融合網絡,推動農村消費;4)健全消費維權機制,強化消費者權益保護。
在“暢通國內大循環”一章中,“十四五”綱要提出“開展中國品牌創建行動,保護發展中華老字號,提升自主品牌影響力和競爭力,率先在化妝品、服裝、家紡、電子產品等消費品領域培育一批高端品牌”,在“促進國內國外雙循環”一章中,提出“加快發展跨境電商、市場采購貿易等新模式,鼓勵建設海外倉,保障外貿產業鏈供應鏈暢通運轉”。
5.2 A股消費信仰短期內再堅定,新型消費或成為未來增長點
消費行業一直是A股的好賽道,“十四五”綱要短期內將堅定消費行業的“投資信仰”,長期內,一是在更大范圍的國有消費領域內尋找能夠成為在國內外具有競爭力的高端品牌企業,二是投資的范圍不應拘泥于如食品飲料等傳統消費領域,新型消費領域如跨境電商、免稅等也有較大潛力。
短期而言,美債收益率快速上行,消費龍頭由于前期拔估值過程較快,近期出現較大回調,“十四五”綱要對消費的重視度再度提升可以堅定市場對消費的投資信仰。
長期而言,以往的消費行業投資以食品飲料為代表,未來的消費領域投資將實現邊界的極大擴展,在國內外均具有競爭力的國產品牌如化妝品、服裝、家紡、電子等領域也值得投資者關注。另一方面,在國民收入不斷提升的環境下,以跨境電商和免稅等為代表的新型消費領域將不再是少部分群體的才可以消費起的商品,這些新型消費相關企業的增長邊界也將再度延伸。
6. 消費:首次單獨成篇,注重數字消費、服務型消費
“十三五”對醫療領域的描述主要與醫保相關,“十四五”的重點則在通過醫藥衛生體制改革去發展檢驗檢測、創新藥、醫療器械和醫療服務等領域,意味著“十四五”階段,醫療領域將由基礎保障向高端的研發和醫療服務的提升升級。具體而言,“十四五”綱要在“十三五”的基礎上增加了對“構建強大公共衛生體系”的描述,提出完善醫療器械、創新藥和疫苗等的快速審評審批制度,并將每千人擁有的執業醫師數量由2.5人提升至3.8人(“十四五”綱要中表述為注冊護士數量提升)。

“十四五”綱要對醫療領域的多個子版塊均有涉及,檢驗檢測、創新藥、高端醫療設備、醫療器械、醫療服務全面開花,而“十三五”局限于創新藥,醫療器械也僅在食品醫藥安全板塊有所提及。人口老齡化加劇、人均收入水平提高,醫療設備、醫療器械、醫療服務等領域發展潛力較大。
7. 農業:全面提質,首提增強農業綜合生產能力
“十四五”期間農業生產水平由保障轉為提質。“十四五”綱要中農業篇的第一章是“提高農業質量效益和競爭力”,“十三五”中為“增強農產品(行情000061,診股)安全保障能力”。“十三五”期間的農業領域更加注重口糧的安全,而“十四五”期間的農業領域將是安全與高質量農業生產體系并重。“十四五”綱要新增對多個農業生產領域的描述,如農業機械研發、種質資源保護、動物防疫和病蟲害防治等。并對“十三五”的農業機械化目標提出“農作物耕種收綜合機械化率提高到75%”的具體數字。

具有國際科技競爭實力、生產體系完善的農業企業可能是未來農業領域的投資主線。我們認為,“十四五”對農業表述的重點在生產的綜合性、科技力和智能化,這意味著農業在社會生產中不只是基礎的糧食保障,也可以成為國家綜合性的科技產業,可以說“十四五”綱要為我們提供了另一個看待農業板塊未來發展的視角。對應于A股農業板塊投資,短期而言,此次“十四五”綱要中新增的農業領域可能引起資本關注,長期而言,業務綜合性高、生產條線完善可靠的農業企業將在“科技農業”產業中脫穎而出。
風險提示
宏觀經濟增長不及預期,流動性收緊超預期,金融監管超預期
- 上一篇:“抱團股”依然高處不勝寒 市場資金轉戰銀行股
- 下一篇:沒有了
