重磅!政治局集體學習量子科技 最全概念股名單在此!一大消息影響300萬億資產 銀行系券商或現“黃金坑”
這個周末,有幾個重磅消息值得關注!
第一是,量子科技方面的,第二個是,央行發布《中華人民共和國商業銀行法(修改建議稿)》公開征求意見,第三個是,深圳40條首批授權清單公布。
那么這些消息對市場有何影響呢?咱們就來進行一些梳理吧。
超級重磅題材來了!
10月17日新華社報道,中共中央政治局10月16日下午就量子科技研究和應用前景舉行第二十四次集體學習。
這則消息受到了極大的關注。估計投資者對量子通信和量子計算機應該有所了解,但要再深入一些,就不那么了解了。
今年7月,“量子通信第一股”國盾量子(行情688027,診股)上市首日暴漲近10倍。公司官網顯示,國盾量子發源于中國科學技術大學,自2009年5月創辦以來,率先在量子通信領域深耕細作,經過10余年的探索和實踐,已成長為全球領先的量子通信設備制造商和量子安全解決方案供應商,是量子通信產業化的開拓者、實踐者和引領者。

今年5月,三星發布全球首款集成了量子隨機數發生器(QRNG)芯片的新型商業化5G智能手機Galaxy A Quantum,該款量子手機的定價64.9萬韓元,約合530美元。三星的量子加密手機解決方案,是利用CMOS圖像傳感器捕獲的光源散粒噪聲產生隨機序列,QRNG芯片可以通過測量光量子態得到的隨機數來加密信息,從而提升密碼系統安全的破解難度。
去年,IBM推出全球首套商用量子計算機,緊接著谷歌使用53位量子處理器證實,在偽隨機量子采樣任務中,量子計算機的能力超過經典計算機。
近日,中國信息通信研究院發布了《量子云計算發展態勢研究報告》,報告指出,人類正處于第四次工業革命的開端,量子計算則被視為繼人工智能之后,又一個具有顛覆性影響的領域。量子計算機基于量子力學原理構建,量子態疊加原理使得量子計算機的每個量子比特(qubit)能夠同時表示二進制中的0和1。相較經典計算機,算力呈指數級爆發式增長,從而形成“量子優越性”。量子計算在特定計算任務上具備指數加速能力,有望成為“后摩爾定律”時代新的計算形態,對潛在商業應用形成良性激勵。
隨著國際巨頭,如IBM、Google、AWS、Microsoft 等科技公司紛紛布局量子云計算,搶占未來發展先機,量子云計算產業進入快車道,產業發展不斷提速。國際企業百家爭鳴,為培養量子計算用戶習慣,占領生態地位,目前競爭如火如荼。國內提供量子計算云平臺的典型企業有華為、本源量子、百度、騰訊、阿里巴巴、量旋科技等。
而在去年底發布的報告中,中國信息通信研究院指出,近年來,以量子計算、量子通信和量子測量為代表的量子信息技術的研究與應用在全球范圍內加速發展,各國紛紛加大投入力度和拓寬項目布局。三大領域的技術創新活躍,專利與論文增長較為迅速,重要研究成果和輿論熱點層出不窮。
對于當前市場,量子科技可謂是一大重磅題材,而值得注意的是,在周末從私募人士透露出來的情況來看,市場各大券商積極召開電話會議,重磅解讀量子科技的投資機會,比如招商證券(行情600999,診股)在10月18日下午5點召開的量子科技重磅專家會上,邀請到的嘉賓是中國科學技術大學副教授,墨子號科學實驗衛星主任設計師。
資深私募人士陳熙偉告訴《每日經濟新聞》記者,從區塊鏈和人工智能兩個行業的過往經驗來看,成長性溢價空間大,對于量子科技這類重磅題材,需要重點關注。值得注意的是,在此次量子科技的集體學習中,明確提到了要保證對量子科技領域的資金投入,同時帶動地方、企業、社會加大投入力度。
東方融投李曉祿告訴記者,量子科技不是一次簡單的技術升級,而是一次技術革命,是一項顛覆性技術,是物理學進入了一個新的量子時代。目前量子科技的主要應用有量子通信,量子通信在技術上可以做到絕對安全,這是以往通信技術無法做到的。此次集體學習量子科技,充分說明了中央對量子科技的重視,未來將會有產業政策的大力支持,因此量子科技將成為未來投資的一個重要方向,值得深入挖掘長期投資。
量子科技最全概念股名單來了!
今年里,也有一些券商對量子科技方面發布了研報。
招商證券7月發布了《淺談量子通信:用量子技術保護每一個比特》的研報顯示,主要提到了4點。1,量子通信是未來保障通信安全的有力手段。2,量子通信網絡系統建設有望帶動光纖需求提升。
3,量子通信產業化加速,未來市場空間有望達到千億規模,但產業規模化仍需較長時間。量子通信具有極高的安全性、保密性,從長期來看,產業應用場景十分廣泛,包括網絡信息安全、量子通信干線、量子城域網、金融、國防等方面。僅考慮量子干線以及量子城域網的建設,量子通信建設投資規模達到百億級別。考慮長期在國防、金融、政府等領域的廣泛應用,量子通信整體市場規模有望超過千億。但量子通信產業目前仍處在較早的階段,產業規模化尚需時間。
4,國盾量子是量子通信產業化的開拓者、實踐者和引領者,在我國量子通信領域市場占有率第一。由于量子通信產業化還處于初步推廣期,公司收入尚未進入規模增長期。但量子通信技術壁壘較高,市場呈現寡頭格局,公司持續投入前沿技術研發,有助于公司技術始終保持領先,隨著下游市場的打開,公司收入有望進入加速通道。
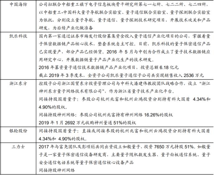
其也羅列了一些量子通信概念股,如下:

更早之前的3月份,中原證券(行情601375,診股)發布了深度研報《布局量子信息,開啟未來信息技術之爭》,研報顯示,近年來,量子保密通信是第一個由中國創造的新產業(行情300832,診股),具有里程碑意義。量子保密通信是首個從實驗室走向實際應用的量子信息技術分支。
從中國在量子信息領域的發展情況來看,我們在量子通信領域處于全球領先的地位,在量子計算領域起步較晚,雖然呈現快速追趕之勢,但是仍然略落后于美國。
量子計算機對經典計算機的超越過程可以劃分為 3 個步驟:(1)超越早期計算機;(2)超越個人電腦;(3)超越超級計算機。量子計算機可以分為通用機和專用機兩類。其中通用量子計算機需要上百萬甚至更多的物理比特,具備容錯能力,以及軟件、算法的支撐,短期來看難以實現。而專用機只需要在部分問題上具備處理優勢,對軟硬件的要求低,也更容易實現。而 google 所謂的量子霸權也是僅僅是針對某個特定問題實現的。這也意味著,在未來相當長的一段時間內,量子計算機不會替代經典計算機,而是成為經典計算機的補充。

對于投資機會,中原證券指出,量子保密通信作為量子信息領域最早落地的應用領域,目前已經產業發展初具雛形,產業鏈分為上游設備、中游網絡建設、下游運營及應用服務3個主要環節。
由于量子信息發展(行情300469,診股)還處于早期階段,相關的上市公司層面對量子信息業務涉及的不多。A股標的中,僅有國盾量子是專業從事相關業務的企業,而類似神州信息(行情000555,診股)、中興通訊(行情000063,診股)、亨通光電(行情600487,診股)、中國聯通(行情600050,診股)這些各領域的領先企業也積極參與到了量子保密通信網絡的建設中。隨著相關應用的持續推廣,未來更多企業有望參與到量子信息產業中。
以下是主要量子信息概念股:







這一重磅消息是否影響銀行系券商?
除了量子科技方面的,10月16日,央行發布《中華人民共和國商業銀行法(修改建議稿)》公開征求意見的通知。其中較受關注的是,商業銀行在中華人民共和國境內不得從事信托投資和證券經營業務,不得向非自用不動產投資或者向非銀行金融機構和企業投資,但國家另有規定的除外。
中國銀行(行情601988,診股)業協會統計,截至今年6月末,中國銀行業境內總資產301.5萬億元人民幣。
此前6月,A股市場上的銀行系券商走出了一波快速拉升行情。
不過6月28日,證監會網站發布了答記者問,問:近日有媒體報道,證監會計劃向商業銀行發放券商牌照,或將從幾大商業銀行中選取至少兩家試點設立券商,請介紹一下相關情況?
證監會表示,我們已關注到媒體報道,證監會目前沒有更多的信息需要向市場通報。發展高質量投資銀行是貫徹落實國務院關于資本市場發展決策部署的需要,也是推進和擴大直接融資的重要手段。關于如何推進,有多種路徑選擇,現尚在討論中。不管通過何種方式,都不會對現有行業格局形成大的沖擊。
那么上述《商業銀行法(修改建議稿)是否會對銀行系券商股有一定沖擊呢?我們拭目以待。其中的銀行系券商股招商證券、光大證券(行情601788,診股)、興業證券(行情601377,診股)、浙商證券(行情601878,診股)等。
深圳40條"大利好"來了,這個低估值板塊受益!
第三個重磅消息是,據央視財經,10月18日,國務院新聞辦公室舉行新聞發布會,會上,《深圳建設中國特色社會主義先行示范區綜合改革試點首批授權事項清單》(以下簡稱首批授權事項清單)正式發布。
從內容上看,首批授權事項清單共有六大類40條。關于資本市場方面的內容有,推進創業板改革并試點注冊制落地,建立新三板掛牌公司轉板上市機制。推出深市股票股指期貨,不斷豐富股票股指期貨產品體系。完善創新企業境內發行上市制度,推動具有創新引領示范作用的企業發行股票或存托憑證(CDR)并在深交所上市,強化創新企業信息披露,保護投資者合法權益。
據上海證券報,證監會副主席閻慶民表示,下一階段,資本市場改革確定了五方面著力點,落實相關政策要求,推動深圳綜合改革試點各項任務落地落實。
閻慶民提到的五方面著力點包括:
一是著力優化已經實施注冊制的創業板市場對企業的服務,提升其對成長性、創新型企業的服務水平。
二是著力支持深交所深化板塊改革,推動深圳建設國際創新資本中心,支持深交所建設世界一流交易所。
三是著力支持新三板企業轉板上市。目前轉板上市的相關指導意見已經發布,相關部門正在制定相關實施規則。
四是著力穩步擴大股票期權試點,滿足投資者風險管理的需求。
五是著力提高私募基金管理人、私募產品登記備案的透明度和效率。證監會正在就此與深圳市積極對接相關工作。
大金融之中的估值普遍不高,近日,渤海證券研報指出,券商板塊上漲的驅動因素主要包括資本市場改革、流動性以及A股市場上漲帶動的β屬性,在資本市場深化改革進程中,以上因素都將得到兌現。政策面上,監管層繼續推進資本市場全面改革深化,未來政策利好將延續,拓寬券商業務空間;基本面上,監管寬松周期下券商業績繼續保持高增長,盈利能力改善支撐估值中樞上移。我們維持對行業的長期看好,龍頭券商憑借雄厚的資本實力和風控能力,在資本市場深化改革“扶優限劣”的政策傾斜下將最直接受益。建議關注優質龍頭券商的投資價值,推薦中信證券(行情600030,診股)、華泰證券(行情601688,診股)。
