祝賀證券行業優秀調研成果在2020年全國金融系統思想政治工作和企業文化建設調研活動中獲獎
近日,中國證券業協會(以下簡稱“協會”)在2020年全國金融系統思想政治工作和文化建設課題研究活動中被評為優秀組織獎單位,這是協會連續七年獲得該獎項。同時,協會還被授予“2019-2020年全國金融系統文化建設標兵單位”榮譽稱號,是10家獲獎單位之一。
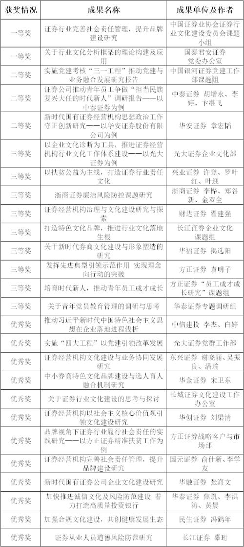
“全國金融系統思想政治工作和企業文化建設調研活動”由中國金融思想政治工作研究會組織開展,各金融機構經過逐級推報,優中選優推報本單位、本系統的優秀調研成果參與活動評審。為推動行業文化建設工作,2020年5月,協會依托證券行業文化建設委員會組織行業參加該項活動,經嚴格篩選向中國金融思想政治工作研究會推薦了58篇調研成果,較2019年增長120%。58篇調研成果中,有26篇獲獎,包括一等獎2篇、二等獎3篇、三等獎9篇、優秀獎12篇,研究成果獲獎比例接近50%。優秀調研成果展現了證券行業文化建設的新成果、新作為、新風貌,反映了行業文化建設工作成效。
近年來,協會積極推動行業文化建設工作。特別是證券基金行業文化建設動員大會以來,協會按照證監會《建設證券基金行業文化、防范道德風險工作綱要》的整體部署,深入推進行業文化建設,優化行業發展生態,不斷健全完善行業文化建設自律規則體系,加強文化建設的監管引導和自律管理,督促證券公司文化建設有效落地,突出社會責任導向,宣傳倡導行業文化建設,形成良好行業文化建設氛圍。目前,協會已發布《證券經營機構及其工作人員廉潔從業實施細則》、《證券從業人員職業道德準則》,研究制定《證券行業文化建設十要素》,組織證券公司報送文化建設配套制度,定期更新改進計劃和文化建設工作推進落實情況,并在協會官網公示。按合并口徑115家證券公司及資管公司結合自身特點和實際,從公司治理、發展戰略、業務協同、倡導宣傳、聲譽管理和社會責任等方面,研究提出了公司文化理念,制定了文化建設配套制度,并定期更新改進計劃,報送文化建設工作推進落實情況,取得初步成效。
與此同時,協會十分注重自身文化建設工作。按照證監會黨委提出的建設“有理念、有機制、有載體、有品牌”的監管文化要求,務實推進自身文化建設,通過加強政治建設、思想建設、作風建設、專業建設四方面共同作用,著力打造忠誠、務實、專業、廉潔的自律性組織,塑造忠誠擔當、踏實干事、專業為本、風清氣正的組織文化。2019年底以來,協會按季度舉辦“中證協致知講堂”,打造協會特色學習平臺,培養高素質復合型“專門家”;開設“文化建設”專欄,定期刊發協會文化建設成果、優秀故事,依托工會、團委,開展豐富多樣的團建活動,增強員工的歸屬感,營造干部職工情有所系、勁有所往的人文氛圍,激勵廣大干部見賢思齊,積極弘揚正能量,全面提升協會員工專業素質。
下一階段,協會將充分發揮組織、協調、自律、傳導作用,依托證券行業文化建設委員會,堅持文化建設與公司治理、公司發展戰略、公司發展方式、行為規范深度融合;堅持文化建設與人的建設、歷史文化、專業建設、黨建活動緊密結合,持續推動行業文化建設試點落地,形成可持續發展的“軟實力”和核心競爭力,為資本市場長期穩定健康發展注入新動能、提供新支撐。
具體獲獎信息如下:

- 上一篇:原樂視影業CEO張昭去世,終年58歲 曾任《歸來》、《小時代》等制片人
- 下一篇:沒有了
